
For more than a decade, cloud-first approaches have been the default choice for most systems. However, growing demand for offline functionality, stronger data sovereignty, and faster response times are challenging long-standing assumptions about where computation and storage should reside. An alternative model, edge-first architecture, is emerging to address these needs. Edge-first architecture utilizes the computation where the data originates, on devices and at the network edge, rather than shuttling data to distant cloud servers only to return processed results back to the source..
This guide outlines the practical trade-offs between edge-first and cloud-first approaches across four pillars: resilience, data sovereignty, latency, and operational complexity. Through technical analysis and examples, you'll gain the clarity needed to make informed architectural decisions for your next project.
Cloud-First Architecture
Cloud-first architecture relies on centralized infrastructure for compute, storage, and coordination. In this model, applications are built around the assumption that users are consistently connected to remote data centers, which serve as the primary source of truth. For nearly two decades, this approach has powered the majority of web applications, from simple CRUD systems to complex microservices architectures.
The strengths of cloud-first approaches are well-established: they enable predictable scaling through managed services, mature tooling ecosystems, and centralized control over data and business logic.
Limitations become more visible in scenarios requiring offline functionality, strict latency requirements, or regulatory compliance across multiple regions. Additionally, the constant transmission of data between local devices and distant cloud servers incurs both significant costs and energy consumption from moving data across networks. When the central cloud infrastructure experiences outages, as has happened with major providers in recent years, entire application ecosystems become unavailable regardless of local device capabilities to continue operating independently.
Edge-First Architecture
Edge-first architecture flips the traditional cloud-first model. It performs computation and manages data directly on edge devices or nodes, using the cloud only as an optional layer for coordination, synchronization, or backup. Unlike cloud-edge platforms such as Cloudflare Workers or Fly.io, which primarily move cloud compute closer to users, true edge-first systems distribute both computation and state across the network periphery.
This approach is enabled by several key technologies that differentiate it from traditional cloud edge computing solutions. Local hardware with compute and storage capabilities, ranging from Raspberry Pi devices to industrial gateways and mesh network nodes, provides the foundation for distributed processing. Local runtime environments, including user browsers, mobile applications, and embedded systems, serve as primary execution contexts rather than thin clients. Offline-first databases like DefraDB use Conflict-free Replicated Data Types (CRDTs) to enable sophisticated data sync and management without constant connectivity. Peer-to-peer networking protocols allow for direct device communication and distributed coordination.
The key distinction of edge-first architecture is the role of edge devices. Instead of serving as caches or accelerators for centralized systems, they operate as first-class compute and storage nodes. Synchronization with other nodes happens when needed.
How Cloud-First and Edge-First Compare
Cloud-first and edge-first architectures each provide distinct benefits and trade-offs. The most suitable choice depends on the specific use case and on which characteristics are most critical to your system.
Criteria | Cloud-First | Edge-First |
|---|---|---|
Availability & Uptime | Predictable 99.9%+ uptime via redundant infrastructure; full outage if connectivity lost | Resilient offline functionality; lower overall system availability due to sync complexity, but higher individual user uptime |
Latency & Performance | Sub-200ms near data centers; degrades with distance/network quality | Sub-10ms local operations regardless of network; potential delays for distributed sync depending on network conditions, conflict resolution complexity, and data volume |
Data Control & Privacy | Centralized data control by provider; requires trust and compliance tooling | User-controlled data ownership; privacy by design; compliance via data locality |
Security & Compliance | Mature centralized security tooling; strong policy enforcement; centralized data is a high-value target | Risks distributed across nodes; smaller breach impact; requires more advanced decentralized security approaches |
DevOps Requirements | Needs advanced pipelines, monitoring, infrastructure management; expertise in cloud platforms and distributed systems | Less infra management; requires skills in distributed data handling, conflict resolution, and decentralized architecture |
Energy & Cost Efficiency | High energy consumption from data transmission, cloud server spinning, and round-trip processing; escalating costs for compute, storage, and bandwidth at scale | Leverages existing edge device compute power; minimal data transmission; significantly lower operational costs and energy footprint for data-heavy workloads |
Application Examples | SaaS dashboards, analytics, backend-heavy apps, traditional business apps with stable connectivity | Collaborative tools, field/creative apps, offline-first mobile/IoT, privacy-sensitive applications |
Let's look at each of these in detail.
Resilience
The resilience characteristics of cloud-first and edge-first architectures differ greatly, especially in terms of their failure modes and recovery patterns.
Cloud-First Resilience
Cloud-first systems achieve resilience through redundancy across availability zones and regions. When properly designed, applications can survive individual server failures, network partitions between data centers, and even entire regional outages—which is impressive, but this resilience comes with significant complexity. Applications must implement retry logic, circuit breakers, graceful degradation, and load balancing to maintain availability during partial failures. And all this complexity could be for nothing, as it doesn’t address the most critical and sensitive component: the end-user's internet connection.
Thus, the main weakness of cloud-first architectures isn’t necessarily the centralized coordination, but the dependency on network connectivity itself. When users lose connectivity to cloud services, whether due to local network issues, ISP problems, or cloud provider outages, applications can become completely unavailable. Even applications designed with offline-first functionality in cloud architectures typically provide limited functionality when disconnected, as the authoritative state remains in the cloud.
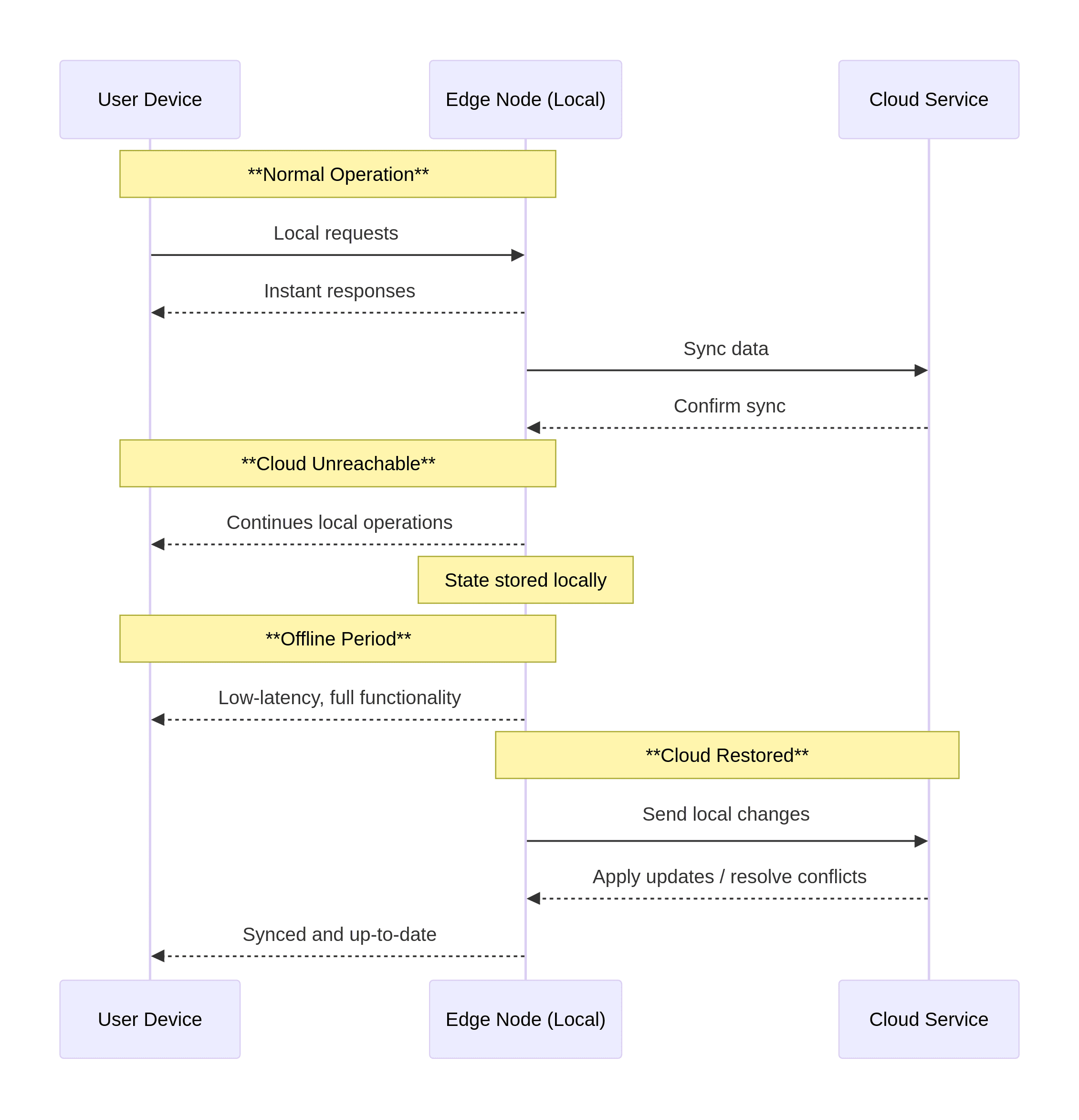
A typical failure mode for a cloud application caused by losing internet connection somewhere in the chain might look something like this:

Edge-First Resilience
Edge-first systems handle resilience through distributed autonomy rather than centralized redundancy. Each node or tightly connected group of nodes maintains its own "slice" of the source of truth, enabling continued operation even when isolated from the broader network. Failures are typically isolated: when one device or region experiences problems, it shouldn't impact the functionality of network nodes in other locations.
This architecture works offline by default, with local state persisting through connectivity loss. Users can continue to do work, and applications maintain full functionality even during extended network outages. When connectivity is restored, synchronization and merge operations reconcile any conflicts that occurred during the separation.
However, edge-first resilience has some notable trade-offs. Some data may have lower replication factors, which means losing a node can result in losing its data unless synchronization policies ensure upstream replication. The distributed nature also means that global consistency guarantees are relaxed in favor of eventual consistency across the network.
Consider a field service application. In a cloud-first architecture, technicians lose access to work orders, customer data, and reporting capabilities when connectivity fails. In an edge-first implementation, the mobile application continues to function with locally available data, allowing new work orders to be completed, and synchronizes changes when network access returns.
While similar offline functionality can be added to cloud-first apps using technologies like Firestore, there is a philosophical difference between the two approaches that shapes the user experience. In a cloud-first app with offline support, functionality is often degraded when offline, and upon reconnecting, the app will attempt to sync any queued data—typically using a bespoke Last-Write Wins strategy that is overly broad and doesn’t allow developers to tune the strategy to fit their application domain.
By contrast, true offline-first systems aim to provide full functionality even without a network connection. And when backed by technologies like DefraDB, which uses Merkle CRDTs for granular conflict resolution, they usually take a more nuanced approach to syncing across peers by allowing developers to meaningfully express their application domain, resulting in a more intelligent strategy.
For edge-first applications, going offline doesn't inherently mean you cannot use the application anymore. An intermittent connection scenario might look something like this:

Data Sovereignty and Ownership
The location and control of data represent one of the key differences between cloud-first and edge-first approaches, with implications for compliance, privacy, and user trust.
Cloud-First Data Challenges
Cloud-first architectures centralize data storage in provider-controlled regions, which creates potential sovereignty and compliance concerns. Organizations must navigate complex regulatory requirements when data crosses jurisdictional boundaries, often triggering additional overhead for GDPR compliance, HIPAA requirements, or industry-specific regulations. Cross-border data flows frequently require extensive documentation, user consent management, and ongoing compliance monitoring.
These challenges necessitate additional control layers such as data loss prevention systems, encryption at rest and in transit, comprehensive access management, and audit trails. While cloud providers offer tools to address these requirements, the core challenge remains: data lives outside the direct control of both users and application owners.
Edge-First Data Sovereignty
Edge-first architectures enable data sovereignty by design, with information residing and processed locally according to user preferences and regulatory requirements. Each node owns a "slice" of the overall dataset, reducing centralized exposure and enabling fine-grained control over data location and access.
Synchronization becomes user-controlled and policy-driven rather than being implicit and automatic. Users can choose which data to share, when to synchronize, and with which other nodes or cloud services. This approach enables privacy-first design by default: systems like DefraDB provide encryption at rest and in transit to ensure that even local state remains protected against unauthorized access.
This has significant architectural implications. Rather than implementing privacy and compliance as additional layers on top of centralized systems, edge-first approaches make data locality and user control first-class design principles. Organizations can ensure compliance with jurisdiction-specific rules by minimizing unnecessary data movement and providing users with direct control over their information.
Consider, for example, a healthcare application built with edge-first principles that might store patient records directly on healthcare provider devices, synchronizing only anonymized analytics data to cloud services. This approach ensures HIPAA compliance by default while enabling collaboration between authorized providers.
Operational Complexity and DevOps Overhead
The operational requirements of cloud-first and edge-first architectures are distinct, and each brings challenges and opportunities for development teams.
Cloud-First Operational Requirements
Cloud-first development has been shaped by DevOps practices, including continuous integration and deployment pipelines, infrastructure-as-code management, comprehensive observability systems, and automated scaling policies. These practices enable reliable operation at scale but require significant investment in tooling, monitoring, and specialized expertise.
Supporting dynamic scale across multiple geographic regions introduces additional complexity in deployment coordination, data replication, and performance monitoring. Teams must manage service meshes, implement distributed tracing, and coordinate deployments across multiple environments while maintaining consistency and reliability.
The cloud-first model assumes you have centralized control and coordination, which simplifies some aspects of system management while creating single points of failure in the deployment and monitoring infrastructure if something should go wrong.
Edge-First Operational Considerations
Edge-first architectures reduce certain categories of operational overhead by removing the need for extensive backend infrastructure management. Development teams can ship complete applications, including both frontend logic and state management, without operating traditional server infrastructure.
This reduction in backend dependencies can significantly simplify deployment pipelines and reduce ongoing operational costs.
However, edge-first systems introduce novel operational challenges that require new mental models and tooling approaches.
Data modeling should account for distributed state and conflict resolution strategies. Schema migrations also become more complex in edge-first contexts since changes must accommodate nodes that may be offline or running older versions for extended periods. Tools like LensVM make this process easier, and common strategies for managing this operational complexity include the following:
- Versioned schemas with explicit backward/forward compatibility
- Lazy migration performed on first access or sync, rather than requiring immediate global upgrades
- Idempotent migration scripts that can safely be retried across nodes in varying states
- Data transformation pipelines at synchronization points, ensuring older data formats are automatically reconciled with newer ones during sync.
Collecting usage data and telemetry is also more difficult when users control their data and may opt out of analytics collection. Traditional centralized logging must be adapted for distributed systems where all nodes are not consistently connected or willing to share. Patterns here include:
- Designing telemetry pipelines around eventual consistency rather than real-time guarantees
- Providing clear user consent and opt-out mechanisms, ensuring trust in analytics collection
- Using batching and opportunistic syncing to send data when connectivity is available
- Employing edge-native analytics tools or lightweight local aggregation before syncing upstream, reducing noise and preserving bandwidth.
Policy enforcement presents another challenge: implementing uniform security policies, feature rollouts, or compliance requirements becomes more complex without centralized coordination layers, although appropriate tools can help manage this complexity. Effective patterns include:
- Designing systems for eventual consistency in policy application, so that policies converge over time even if rollout is staggered
- Using cryptographic verification (eg, signed policy bundles) so nodes can validate policy integrity locally
- Employing progressive rollout mechanisms where policies and features are tested with subsets of nodes before system-wide propagation
Despite these challenges, many teams find that edge-first development actually improves developer velocity for many application types. The elimination of backend infrastructure requirements, reduced deployment complexity, and improved local development experiences can accelerate feature development and iteration cycles.
Environmental and Cost Considerations
The economic and environmental implications of your architectural choices become increasingly significant as applications scale, especially when considering the cumulative costs of data transmissions.
Cloud-First Considerations
Over time, cloud-first architectures generate substantial energy consumption through continuous server operation and data transmission overhead. Every user interaction requires round-trip communication to remote data centers, creating energy costs that scale linearly with user activity. Cloud servers need to be powered and cooled continuously, regardless of utilization levels, leading to significant baseline energy consumption.
Cost scaling follows predictable but oftentimes surprising trajectories. Bandwidth charges represent a significant portion of operational expenses for many data-heavy applications. AWS data transfer pricing, for example, reaches $0.09 per GB for external transfers, making frequent synchronization expensive at scale.
Edge-First Considerations
Edge-first architectures use existing device compute power, rather than requiring dedicated server infrastructure. Users’ devices are already consuming power for their primary functions; using this existing capacity represents efficient resource utilization, rather than additional energy consumption, in many cases.
These savings become particularly notable for data-heavy workloads. Rather than transmitting large volumes of data to the cloud for processing, edge-first systems can perform calculations locally and synchronize only the results of those computations.
Cost factors are also quite different for edge-first applications. By reducing or eliminating the need for compute instance costs, database hosting fees, and bandwidth charges for routine operations, your application can scale and add new users without skyrocketing operational costs.
When to Choose Edge-First Architecture
Edge-first architecture provides compelling advantages for specific application categories and user requirements, while introducing complexity that may not be justified for all use cases.
Ideal Edge-First Applications
Critical infrastructure represents a compelling use case for edge-first architecture, where cloud dependency has proven inadequate for real-world operational demands. Distributed energy systems, industrial automation, and telecommunications infrastructure require the reliability, privacy, and real-time processing that only edge-first approaches can deliver. These sectors are actively moving away from cloud-first thinking after experiencing the limitations of centralized frameworks in mission-critical environments.
Collaborative applications requiring real-time interaction also gain significant advantages from edge-first approaches. By eliminating server round-trips for most operations, applications can provide responsive collaboration experiences even on limited bandwidth connections. Version control systems, design tools, and shared whiteboards particularly benefit from local-first data management.
Offline-first productivity tools represent another foundational use case for edge-first architecture. Applications like note-taking systems, document editors, and project management tools benefit tremendously from local data storage and processing, providing users with reliable access to their work regardless of connectivity conditions.
IoT and mobile applications operating in unreliable network conditions require the resilience that edge-first architectures provide by design. Field service applications, industrial monitoring systems, and mobile applications for remote areas can maintain full functionality during connectivity loss while synchronizing data when networks become available.
Privacy-sensitive domains benefit from the data sovereignty characteristics of edge-first systems. Healthcare applications, financial tools, and personal data management systems can provide users with direct control over their information while maintaining functionality and collaboration capabilities.
Edge-First Limitations
Centralized analytics pipelines present challenges for edge-first architectures, as traditional business intelligence and data warehousing approaches assume centralized data collection. Organizations that require comprehensive analytics across all user interactions may need hybrid approaches or alternative analytics strategies.
Applications that heavily depend on cloud-only integrations may not benefit from edge-first approaches. Systems requiring real-time access to external APIs, complex backend processing, or integration with traditional enterprise systems may find cloud-first architectures more practical.
Compute-intensive backend services that require significant processing power or specialized hardware are generally better suited to cloud infrastructure. Training large machine learning models, video processing, and complex multi-modal analytics workloads may exceed the capabilities of typical edge devices.
Conclusion
Cloud-first architectures have served the industry well, providing mature tooling and predictable scaling patterns that drive the majority of today's web applications. However, as user expectations evolve around offline functionality, data privacy, and instant responsiveness, the limitations of this centralized approach become increasingly apparent.
Edge-first architecture overcomes many of the limitations of cloud-first applications, but with some trade-offs. Edge-first applications have more complex synchronization and schema migration requirements, as well as new operational models to get across. However, for many applications, these costs are justified by the significant improvements in user experience that edge-first offers. Modern tooling ecosystems are emerging that systematically address these architectural challenges across the entire development stack. Integrated solutions for challenges like data synchronization, schema evolution, and operational complexity let developers reap the benefits of edge-first architectures while drastically minimizing the potential limitations.
Ultimately, the decision between approaches should come down to your specific requirements around offline functionality, latency tolerance, and data sovereignty—rather than familiarity with existing patterns. Teams building collaborative tools, field applications, or privacy-sensitive systems will find compelling advantages in edge-first principles. However, organizations with heavy analytics or complex backend integrations may benefit from hybrid approaches that use edge-first patterns for user-facing functionality while maintaining cloud infrastructure for specialized processing.
As tooling continues to mature, edge-first architecture will expand more into mainstream development, offering teams a practical alternative that better aligns with user needs and modern privacy expectations.